Hé studiekiezer, twijfel je nog tussen opleidingen?
Open avond 26 maart > het moment voor jouw vragen!
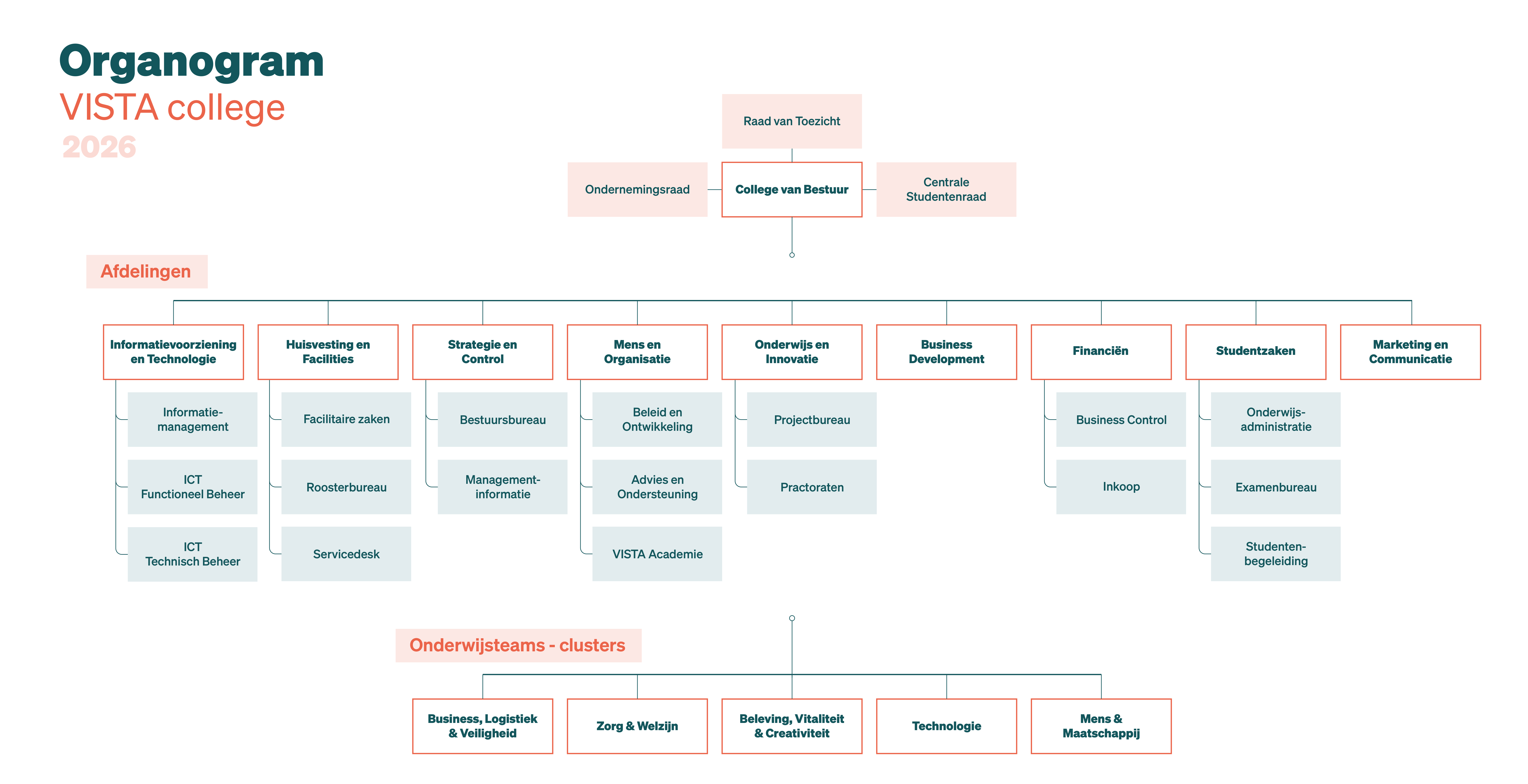
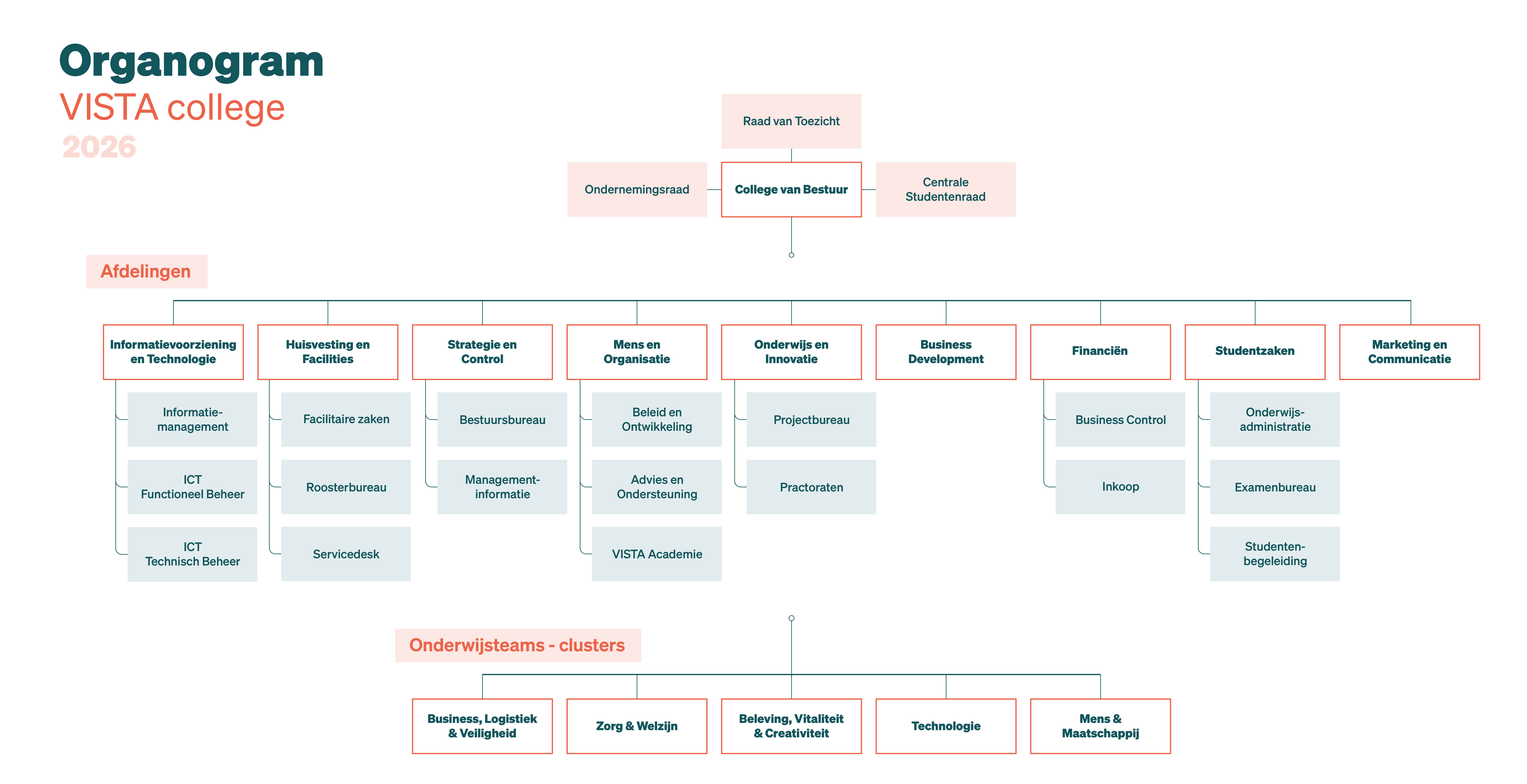
Bekijk het volledige Organogram VISTA college 2026
Vul de gegevens hieronder in om de infogids te downloaden.